(Mac用户使用Command+S保存)
发布日期:2025-06-04 10:18点击量:
来源:新城区融媒体中心
2025年高考即将拉开帷幕
呼和浩特市教育招生考试中心
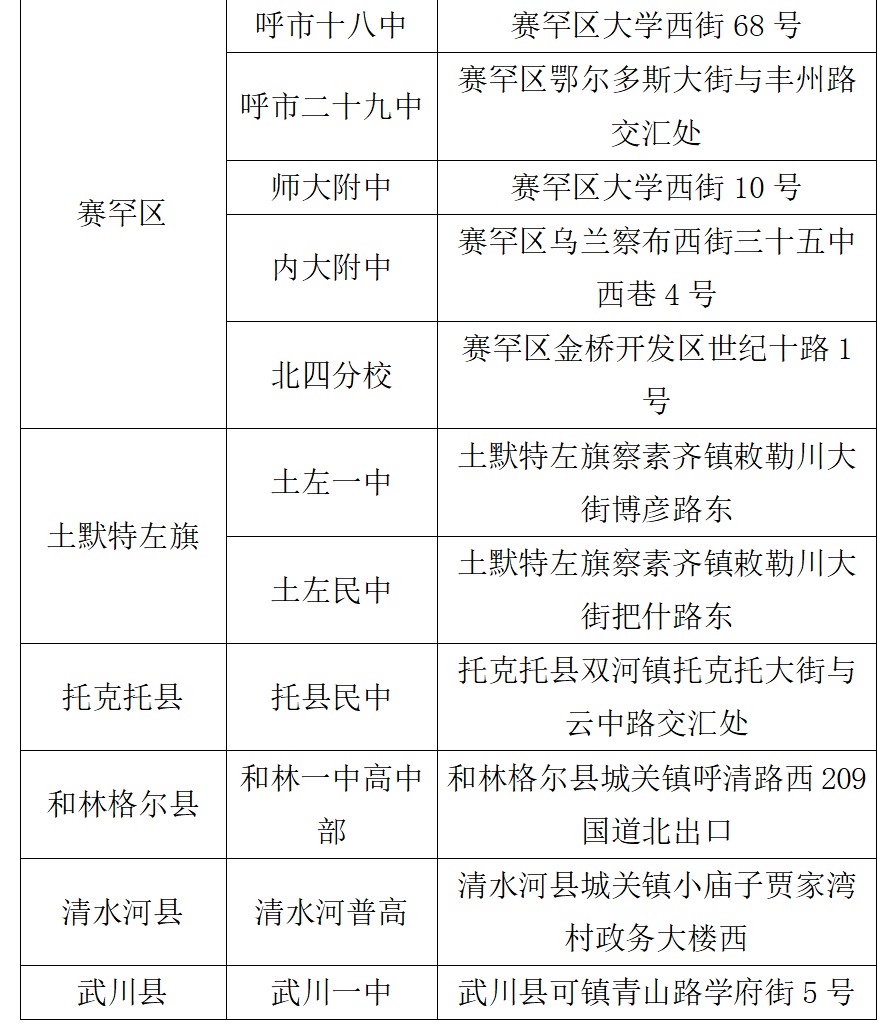
近日公布了高考考点设置及考试时间安排
今年高考将于6月7日至10日进行




重要提醒
考前应提前熟悉考点位置,合理规划交通路线。考试当天须携带准考证、身份证,严禁携带手机等电子设备进入考场。此外,建议考生关注天气变化,预留充足时间,确保顺利赴考。
2025年高考在即,呼和浩特市各考点已做好充分准备,全力保障考试平稳有序进行。
来源:青橙融媒